网站首页
网站首页
崇宁概况
崇宁概况
学校简介
办学理念
荣誉之窗
知名校友
菁菁校园
菁菁校园
学校公告
校务公开
一周菜单
校园动态
校园环境
德育园地
德育园地
缤纷活动
班队文化
雏鹰争章
家长学校
家校联系
教学研究
教学研究
教研动态
课题研究
校本课程
教师培训
优秀成果
师生风采
师生风采
名师风采
教师团队
崇宁之星
作品展示
王铭波工作室
凌国伟工作室
专题教育
专题教育
文明创建
心理健康
体育传统
科技教育
艺术教育
安全法制
禁毒宣传
环保节约
党建工作
党建工作
党旗飘飘
团徽闪耀
教工之家
廉政宣传
校园督导
校园督导
督导公告
督导动态
督导链接
넳
넲
ꅃ
返回首页
网站
首页
>
菁菁校园
>
学校公告
ꀇ
当前位置:
2025-07-28 14:51:56
ꄘ
来源:
江苏省无锡崇宁路实验小学
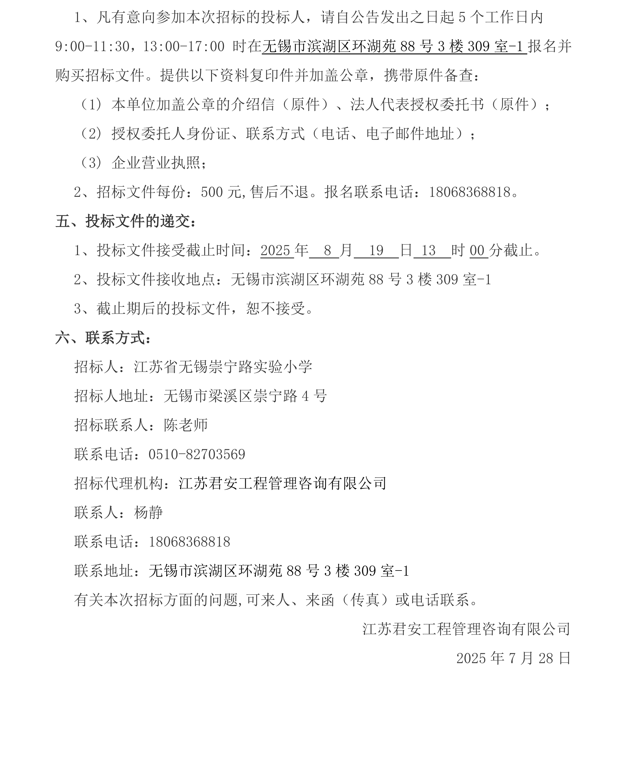
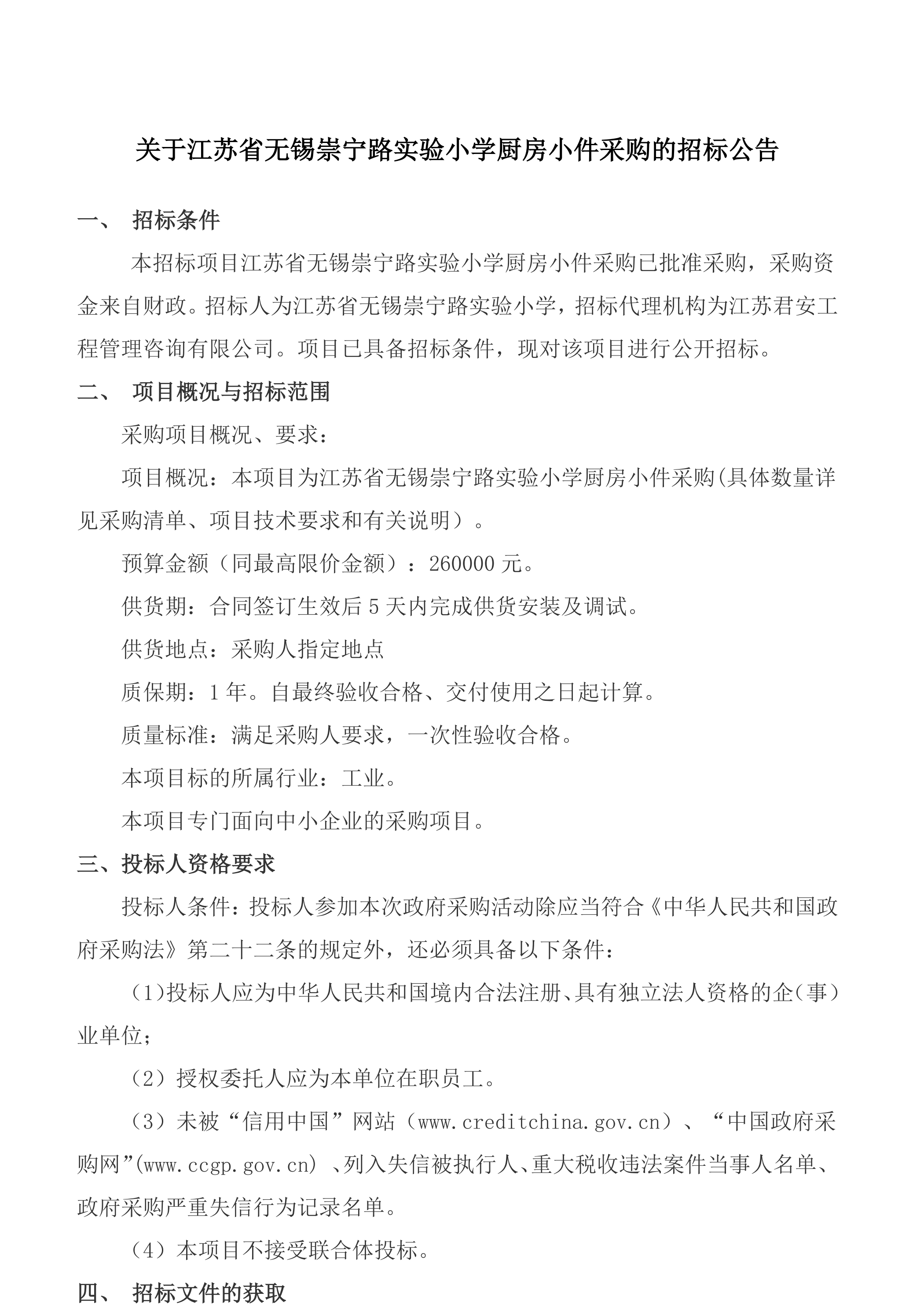
关于江苏省无锡崇宁路实验小学厨房小件采购的招标公告
栏目导航
崇宁概况
ꁕ
学校简介
办学理念
荣誉之窗
知名校友
菁菁校园
ꁕ
学校公告
校务公开
一周菜单
校园动态
校园环境
德育园地
ꁕ
缤纷活动
班队文化
雏鹰争章
家长学校
家校联系
教学研究
ꁕ
教研动态
课题研究
校本课程
教师培训
优秀成果
师生风采
ꁕ
名师风采
教师团队
崇宁之星
作品展示
王铭波工作室
凌国伟工作室
专题教育
ꁕ
文明创建
心理健康
体育传统
科技教育
艺术教育
安全法制
禁毒宣传
环保节约
党建工作
ꁕ
党旗飘飘
团徽闪耀
教工之家
廉政宣传
校园督导
ꁕ
督导公告
督导动态
督导链接
苏ICP备16025306号-1
苏公网安备 32021302001940号